陈燕铭/何学敏课题组发布关于GLP-1RA治疗糖尿病视网膜病变安全有效新机制的研究成果

发布人:科学研究院

中大新闻网讯(通讯员何学敏、文思颖、唐喜香)糖尿病视网膜病变(DR)是糖尿病的重要微血管并发症,也是首要致盲性眼病,全球发病率高达22.27%。目前的治疗手段主要针对DR中晚期,临床上尚无有效的药物用于长期预防和早期治疗。胰高血糖素样肽-1受体激动剂(GLP-1 RAs)是近年来治疗糖尿病的“明星”药物,但对于DR患者应用GLP-1 RAs这类药物尚存在很大争议。

附属第三医院陈燕铭教授联合深圳市眼科医院张少冲课题组通过翔实数据,从临床及模型动物、细胞实验等不同角度明确证实了DR患者应用GLP-1 RAs的有效性及安全性。该研究结果近期以封面文章形式发表在国际知名期刊Acta Pharmaceutica Sinica B(中科院1区,IF:14.5)。

通过对2011年至2020年在附属第三医院住院的34011例2型糖尿病患者进行回顾性分析发现,相较于使用其他口服降糖药或联合使用胰岛素,使用GLP-1 RAs能显著降低DR发生率,为DR早期防治提供新的临床证据。

图1. 使用GLP-1 RAs降低2型糖尿病患者的DR发生率

 

研究团队还进一步深入探讨了GLP-1 RAs对DR血管内皮细胞影响的具体分子机制。首先,通过生信分析和染色证实,GLP-1 RAs在视网膜血管内皮中富集。

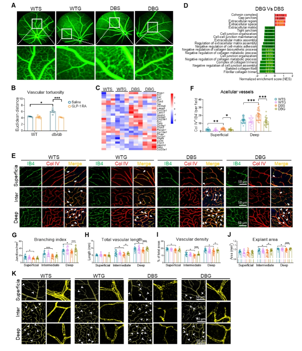
图2. GLP-1 RAs改善糖尿病视网膜血管卷曲度和紧密连接

 

为进一步明确GLP-1 RAs对DR的影响,使用两种GLP-1 RAs在db/db小鼠和对照组小鼠中连续腹腔给药10周。结果显示,两种GLP-1 RAs均能显著增强糖尿病小鼠的视神经电生理活动,抑制Muller细胞和astrocyte细胞的炎症反应,增加视网膜厚度,并抑制视神经节细胞丢失。通过活体眼底荧光素造影、RNA测序和免疫荧光染色证实,GLP-1 RAs确实改善血管的形态和结构。

生信分析显示,GLP-1 RAs改变了糖尿病小鼠线粒体基因富集情况。细胞实验检测线粒体膜电位和线粒体完整性发现,GLP-1 RAs(Ex-4)显著改善高脂引起的线粒体膜电位下降,并减少了线粒体DNA泄露到胞浆。对人视网膜增殖膜(FVM)和增殖性小鼠视网膜的单细胞测序数据库分析发现,STING主要富集在增殖性的内皮细胞中。

图3. GLP-1 RA通过 CREB抑制糖尿病视网膜血管的STING通路激活

 

RNA测序结果显示,STING通路被GLP-1 RAs显著抑制;荧光染色检测STING通路激活组分p-TBK1或STING的结果显示,腹腔或玻璃体腔注射GLP-1 RAs均可以抑制DR血管的STING通路激活;细胞实验也证实了GLP-1 RAs对高脂诱导的STING通路的抑制作用。研究进一步发现,CREB可能介导GLP-1 RAs对STING通路的调控作用。使用CREB抑制剂(CREBi)后,GLP-1 RAs对STING通路的抑制效果被阻断,伴随着内皮细胞紧密连接的保护作用也消失。

图4. GLP-1 RAs改善DR视网膜内皮炎症和血管功能障碍机制示意图

 

本研究率先报道了GLP-1 RAs通过抑制STING通路引起的炎症反应,保护血管内皮紧密连接减少渗漏,为GLP-1 RAs在糖尿病微血管性并发症的临床应用,提供了安全有效的重要证据。

附属第三医院内分泌科何学敏助理研究员、文思颖博士、唐喜香副主任医师为该论文共同第一作者,陈燕铭、石国军及深圳市眼科医院张少冲教授为论文共同通讯作者。该研究同时也得到附属第三医院实验医学部韩晓燕主任、丘秀生、梁淑珍等大力帮助。

论文链接:https://www.sciencedirect.com/science/article/pii/S2211383524000911